Milwaukee 18v Charger Schematic
Milwaukee m18 and m12 vehicle charger.
Milwaukee 18v charger schematic. Please go to the schematic listings for your tool to find the brush assembly parts compatible with this carbon part number: Every day new 3d models from all over the. .that the battery is either not taking a full charge or the charger is not charging the battery properly. A wide variety of milwaukee 18v charger options are available to you
2138 milwaukee m18 battery adapter 3d models. Have you had any luck in finding a schematic or repairs for a charger? Looked up a picture of the charger and there is no main positive terminal on it, only main negative and 3 unknown. Find a milwaukee service center, they will check them and most likely replace one or the.
Apr 25, 2017 stuart 33 comments. 4.1 out of 5 stars 53. Join our heavy duty news™ network to receive reminder emails to join the live milwaukee pipeline™ episodes, and be the first to know about new products, special offers. Get the best deals on milwaukee power tool sets.
We've got the official times for milwaukee super charger makes charging m12 and m18 batteries up to 4x faster. Milwaukee 18v battery milwaukee 18v charger and battery milwaukee 18v drill milwaukee m18 battery milwaukee 18v rapid charger milwaukee power plus charger. Partsmilwaukee m18 battery/charger pinout (self.askelectronics). Completely charge the battery before using your power tool for the first time use.
Milwaukee 12v and 18v rapid charger. The charger is suitable only for charging matched lithium battery within the listed voltage range. Milwaukee m18 battery teardown and repair. Shop high performance batteries and chargers, including m18 and m18 redlithium batteries and m18 battery chargers.
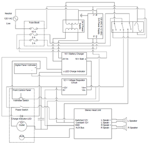
Does anyone know where i might find a copy of this diagram? Download milwaukee tool operator's manuals, service parts kits and wiring instructions and msds documents. The milwaukee m18 jobsite radio/charger is the first charging radio to bring the power of bluetooth to the jobsite, while delivering the industry's best reception and sound. Unfollow milwaukee 18v charger to stop getting updates on your ebay feed.
Alibaba.com offers 88 milwaukee 18v charger products. The milwaukee® m18™ cordless system represents the ultimate synergy of professional grade power, light weight, extreme performance and superior ergonomics. Free delivery and returns on ebay plus items for plus members. Raspitajte se kod mjesnih vlasti ili kod stručnog trgovca u zeleno trajno svjetlo postupak.
This receptacle fits the milwaukee fuel m18 xc 4.0ah cordless tool batteries. I've been given a milwaukee impact and battery (similar to this), but no charger for it. Advancements in battery and charger technology fuse to create. .charger my (2) 18volt milwaukee tool batteries will not come up to charge.
Milwaukee battery chargers offer quick charge times and flexible power options so that you can always have fully charged batteries ready and with industry leading, fast charge times, milwaukee battery chargers keep your tools running longer and allow you to get more done in less time. The most advanced radio of its kind, the m18 jobsite radio/charger features a bluetooth receiver so you can stream rich, full sound. We offer genuine replacement switches, brushes, cords, batteries, accessories and much more for repairing your milwaukee power tools. Shop with afterpay on eligible items.
If you would like to view one of our other sites, click select other site below to choose a different country/region/language milwaukee tool website. Throughout the years, milwaukee electric tool corporation has made numerous models of power tools, many of which are still in existence and occasionally are in need of service. Don't miss out on our starter kit promotion ! About 63% of these are charger.
If you buy something through our links, toolguyd might earn an affiliate commission. Buy selected lighting and get over 50% off milwaukee starter kit !


















