2006 Chrysler 300 Cooling System Diagram
Upgrade your cooling system today with cold case new 2 row 1 fin aluminum radiators.
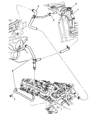
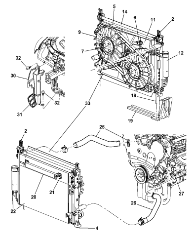
2006 chrysler 300 cooling system diagram. View and download chrysler 300m service manual online. Choose for me to minimize cost choose for me to minimize cost. However they can be a little puzzling to test. 062200 engine and engine cooling:cooling system:fan summary:
The 2006 chrysler 300 has 59 nhtsa complaints for the fuel system, gasoline at 69,290 miles average. Get the best deals on cooling system parts for chrysler 300 c. 2006 chrysler 300 c rwd. Запись носит исключительно запоминательный характер.
Overview how to determine cooling system type. Car radio wire diagram stereo wiring diagram gm radio wiring diagram. Operation the primary purpose of a cooling system is to maintain engine temperature in a range that will provide satisfactory engine performance and emission levels under all expected driving conditions. This cold case radiator is tig welded 100% aluminum and are absolutely beautiful.
Open the hood how to pop the hood and prop it open. The vehicles with the most documents are the vision. 300m automobile pdf manual download. Only registered users can participate in discussions.
Chrysler 300 / 300c 2006, aluminum performance radiator by cold case®. Download 2006 chrysler pt cruiser cooling system diagram pdf precision 2005 2006. Chrysler cooling fans are a common fault. 2012 2011 2010 2009 2008.
Check out free battery charging and engine diagnostic testing while you are in store. Air conditioning and heat (blower motor, condenser, compressor, water pump, thermostat, cooling fan, radiator, hoses, etc.) repair information is available for the following chrysler 300 production years: 3.0 24v crd (218 hp). Chrysler 300 (300c) (1g) owner story — electronics.
For the first time it was presented at the motor show in new york in 2003 as a concept car. I need help finding the cooling fan relay in my 2007 chrysler 300, if anyone knows please help! While at a stop light, the temperature of the air through the vents goes from hot to cold. Review the electrical diagram before you begin and this should help.
We offer high quality new, oem, aftermarket chrysler 300 ac compressor parts. The online chrysler 300 repair manual is quick and easy to use. Chrysler workshop manuals, chrysler owners manuals, chrysler wiring diagrams, chrysler sales brochures and general miscellaneous chrysler downloads. Related searches for chrysler 300 engine coolant chrysler 300 engine costengine for 2006 chrysler.
Diagram of 1996 chrysler sebring cooling system. 2006 chrysler 300 c rwd. P., awd drive, automatic — electronics. See document search button for owner letter.
The designers who made the cooling system without an actual cap on radiators & set high placement of its resivior forcing air to be bled out with cheap allen head plug not a bolt so it battery is down can't open trunk. Upgrade your chrysler 300 cooling system with radiator hoses & low temp thermostats from fasthemis. Chrysler 300c 2006, engine gasoline 3.5 liter., 249 h. Buy online or call toll free.
Hi, i have a 2006 chrysler 300 with a 2.7l v6. Call toll free to order or place your order online via our secure checkout system. Chrysler 300c cooling upgrades consist of killerglass & samco silicone radiator hoses, low temp thermostats, aluminum radiators and more. Parts like exhaust system are shipped directly from authorized mopar dealers and backed by the.
Free delivery and returns on ebay plus items for plus members. When i accelerate the heat returns, the cooling system is blee… read more. Shop with afterpay on eligible items. Below you will find free pdf files for select years of your chrysler 300 automobile 2006 chrysler 300c srt8 owner's manual.


















